
ControlDB.
Store data
100X cheaper.
Accelerating access to web3 data storage at scale.
Cloud. 100X cheaper.
With the advent of Web3, there are now decentralized ways to store data that are a hundred times cheaper than Web2 solutions.Such methods are equally, if not more secure, dependable and scalable. However, using them remains vastly more technically challenging and time consuming than traditional alternatives.ControlDB’s mission is to bridge this gap between cost and performance, allowing developers to use exponentially cheaper IPFS distributed file storage, while circumventing much of the complexity and limitations that normally come with it.
Take back control.
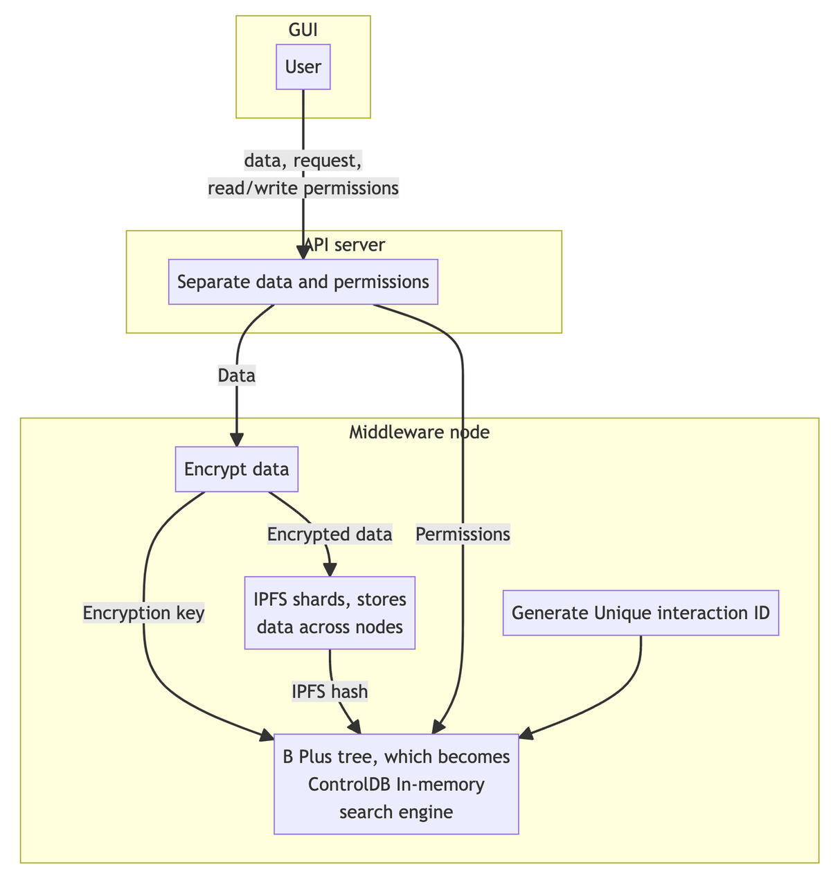
IPFS, the InterPlanetary File System, is a peer-to-peer file sharing network. Files are encrypted then split up across multiple nodes. Building on this protocol allows ControlDB to fundamentally ensure user data remains private and controlled by users alone, and prevents a single source of failure.
Next generation:
beyond IPFS.
Privatised storage
A limitation of IPFS is that files, though encrypted and sharded, are made public.
To overcome this, ControlDB adds an additional layer of encryption to further increase user privacy. Only the user(s) is able to retrieve each part in the correct sequence to reconstruct the file.
Permission layer
IPFS also has no inherent read or write controls, necessary for handling sensitive data across multiple agents, for example in healthcare.
Here ControlDB introduces a permission layer onto files, allowing admins to designate different levels of file access across multiple stakeholders with varied roles.
Dev-friendly
ControlDB also adds a user-friendly GUI on top of IPFS’ command line based function, allowing non-technical users to access its features.
A simplified API makes it easy and quick for developers to implement ControlDB’s file storage into their programs. Doing so circumvents the need for developers to build a new IPFS pipeline, reducing the barrier to entry for smaller and/or less experienced teams.
Take back control
today.
Altogether ControlDB will save developers time and significant amounts of money, allowing them to scale usage from simple to complex use cases as their software grows. It will also improve the availability of files, reduce privacy concerns, and maintain users’ full control over their data.
Pitch
Demo
Technical Diagram

Built with

© ControlDB 2023
Built in 36 hours by
Chia Yong Kang, Nisarg Shah, Akshayan Anandakrishnan and Timothy WeeFor Stanford Treehacks 2023.
